Siemens Headquarters, München, Deutschland

Das Siemens Headquarters bildet einen Stadtblock mit insgesamt 6 eingeschnittenen Höfen - zwei überdachte Höfe exklusiv für Siemens, die restlichen vier Höfe inkl. der Erdgeschosse öffentlich frei zugänglich. Der Neubau soll ein Vorzeigeprojekt für nachhaltiges und innovatives Bauen werden, Umweltfreundlichkeit und Energieeffizienz spielen eine maßgebliche Rolle. Für das Projekt hat sich Siemens die höchsten Nachhaltigkeitsziele gesetzt – eine Zertifizierung in Platin nach DGNB und LEED.
Die EU-Gebäuderichtlinie 2010/31/EU „European Directive Energy Performance of Buildings“ (EPBD) fordert für Neubauten ab 2020 sogenannte Niedrigstenergiegebäude. Daher wurde bereits im Wettbewerb eine jährliche Primärenergiebilanz unter 50 kWh/m²a als Planungsziel vorgegeben.
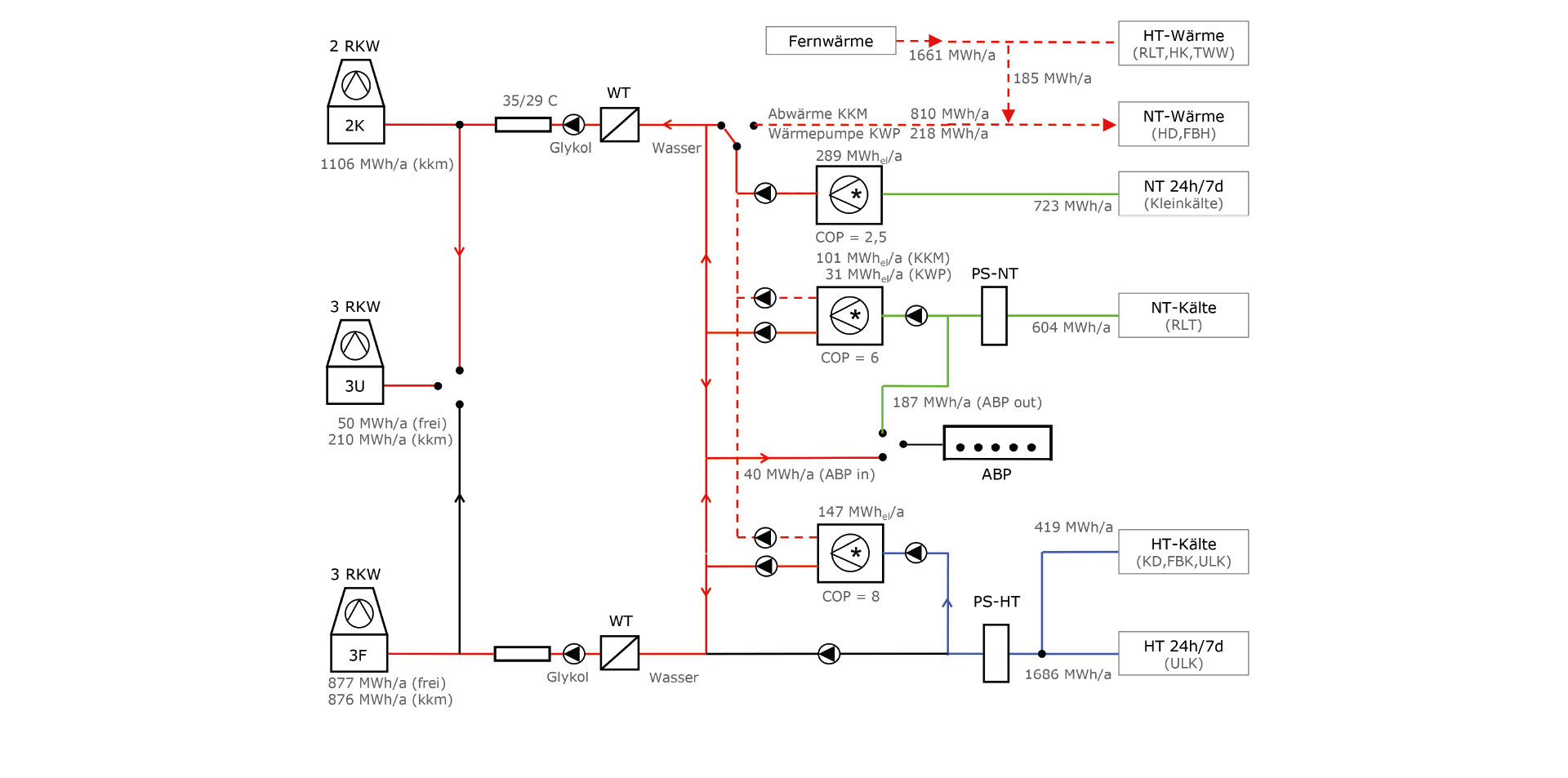
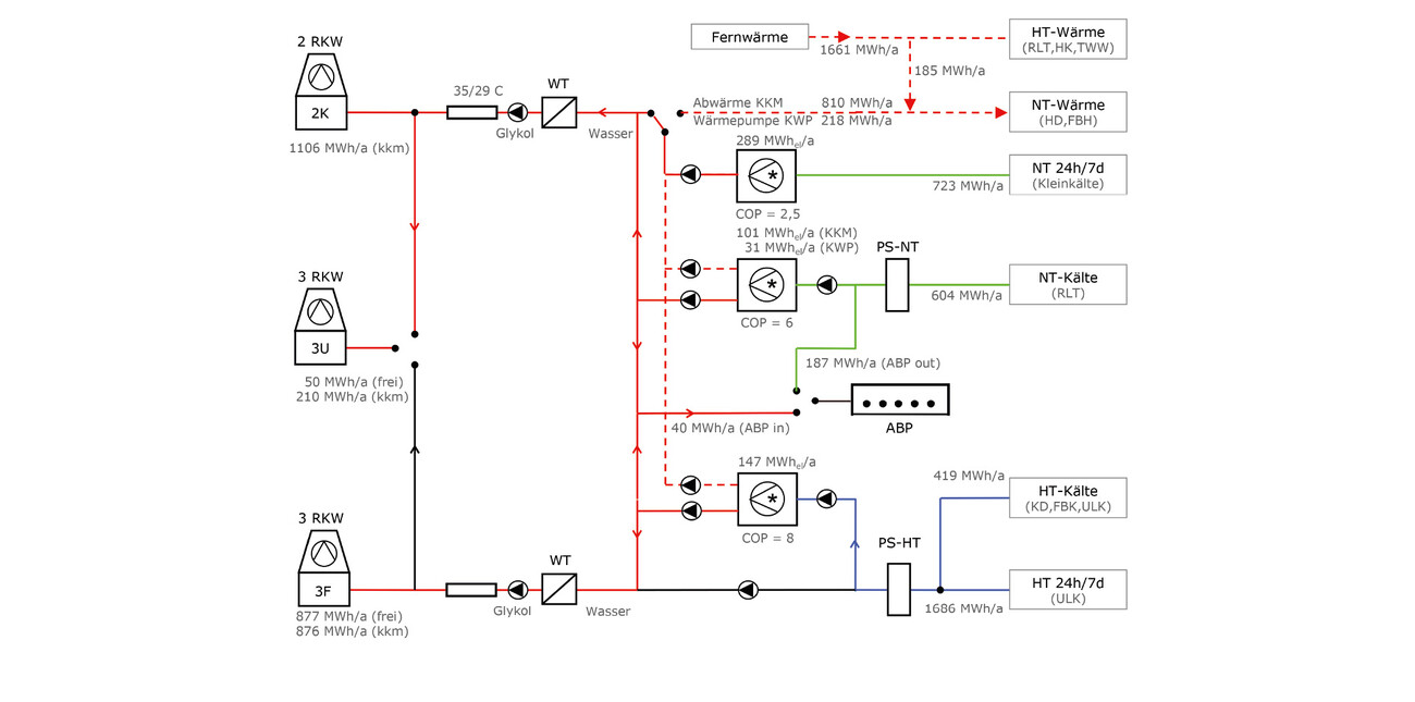
Die Heizung erfolgt primärenergetisch günstig mit Fernwärme der Stadtwerke München aus Kraft-Wärme-Kopplung sowie über geothermische Wärmepumpen. Die Kühlung wird frei über Rückkühlwerke oder indirekt durch Grundwasser über eine thermisch aktivierte Bodenplatte erfolgen, die im Sommer Kältelastpeaks zwischenspeichert und im Winter als Niedertemperaturquelle für Wärmepumpen dient.
Der Funktionsnachweis für die hydraulisch komplexe Wärme- und Kälteversorgung wurde mit dynamischer Gebäude- und Anlagensimulation (TRNSYS 17) durchgeführt, in dem eine detaillierte Abbildung konkreter Anlagenkomponenten über mathematische Modelle mit entsprechender Parametrierung erfolgt. Dazu wurden sinnvolle Systemzustände definiert und Regelalgorithmen (Funktionsablaufdiagramm) entwickelt.
Im Ergebnis erhält man Zeitreihen thermischer Leistungen und Energiebilanzen sowie die Häufigkeit von Systemzuständen als Vorgabe für die Dimensionierung der technischen Komponenten und der Funktionsbeschreibung der Gebäudeautomation. Für sämtliche Räume wird ein hoher thermischer Komfort gemäß KAT I-II (DIN EN 15251) und für den gesamten Neubau mit dachintegrierter Solarstromanlage eine Primärenergiebilanz unter 40 kWh/m²a prognostiziert.