Salina Raurica Ost Masterplan, Pratteln , Schweiz

Das Areal Salina Raurica Ost befindet sich im Dreiländereck von der Schweiz, Frankreich und Deutschland im Kanton Basel-Landschaft. Unweit von Basel und direkt am Rhein gelegen, ist es regional und überregional eingebettet in die Einzugsgebiete weiterer größerer schweizer, französischer und deutscher Städte. Am Übergang vom engeren Ballungsraum Basel in die landschaftlich geprägten Siedlungsgebiete des Baselbiets und Aargaus soll ein vielfältiges, lebendiges Quartier entstehen, das sich als Alternative zum Stadtquartier sowohl am sehr verbreiteten Wunsch nach Wohnen «im ländlichen Kontext» als auch an den Zielen für ein Ressourcen schonendes, zeitgemäß verdichtetes Wohn- und Arbeitsquartier orientiert. Deshalb nutzt das Entwicklungsgebiet die heute schon zahlreich vorhandenen räumlichen, infrastrukturellen und gesellschaftlichen Potenziale vor Ort. Auch die gleichberechtigte Mobilität aller Verkehrsteilnehmer nimmt eine Schlüsselrolle bei der Quartierentwicklung ein.
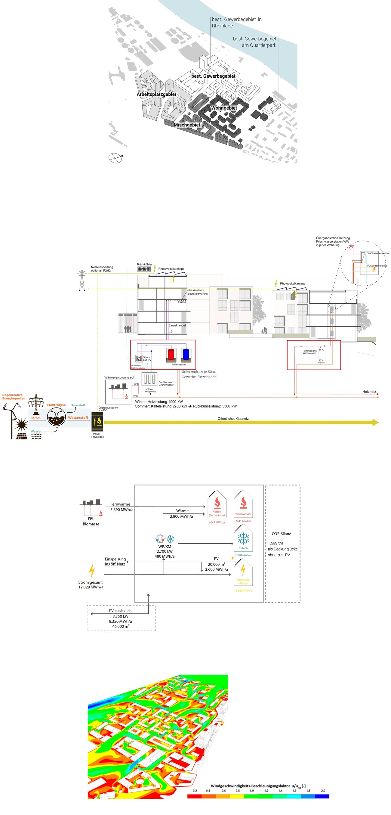
Um die energetisch nachhaltige Entwicklung des Areals zu gewährleisten, wurde für den Gebäude- und Nutzungsbetrieb ein CO2-neutrales Energiekonzept in Varianten erarbeitet. Hierbei war es wesentlich, die lokal verfügbaren regenerativen Energiequellen konsequent in die Betrachtungen mit einzubeziehen und die Sektoren Wärme und Strom sinnvoll miteinander zu koppeln:
Zu Heizzwecken und zur Bereitstellung von Brauchwarmwasser wird Abwärme genutzt, beispielsweise aus den Gebäuden oder der benachbarten Abwasserreinigungsanlage, der drittgrößten der Schweiz.
Photovoltaische Anlagen erzeugen Strom; als Energiespeicher sind hierfür Power-to-Gas (P2G)-Anlagen vorgesehen. Geothermie und Grundwasser werden als Wärmequellen und -senken genutzt.
Kraft-Wärme-Kopplung liefert regenerativ erzeugte Fernwärme.
Weitere Aufgabenstellung waren die Analysen der kleinräumigen Luftströmungen innerhalb des Areals und darauf basierend das Erarbeiten von Maßnahmen zur Reduzierung des Hitzeinseleffekts.
Hinsichtlich der Wohnbebauung war zudem das sogenannte Gebäudemassing von Bedeutung, um insbesondere für alle Wohnungen eine nutzungsgerechte Besonnung nachweisen zu können.